为助力海外风险诊断专项工作,提升公司内部决策科学化、管理规范化、制度健全化,依据《审计署关于内部审计工作的规定》《企业国有资产监督管理暂行条例》《境外国有资产管理暂行办法》及公司2023年度审计计划,现拟申请对威斯卡特系列公司经营管理及财务收支开展专项审计,具体审计方案如下:
一、审计对象及范围
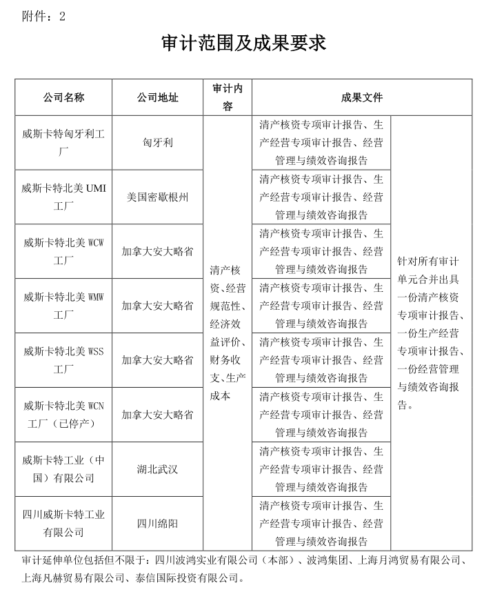
(一)审计对象:包括但不限于波鸿实业下属威斯卡特工业有限责任公司及子公司(简称威斯卡特系列公司)具体见附件。
(二)时间范围:2020-2022年度,必要时可以追溯。
二、审计目的
通过对审计对象资产、经营管理、财务收支及生产成本情况的审查,客观地评价其经营管理现状,揭示业务中的薄弱环节,从而进一步规范企业的经营管理,确保经营和管理行为符合国家法律法规和相关政策要求。另一方面,促进各子分公司健全风险管理制度,逐步形成有效风险管理防范机制,培育良好的风险意识,提高风险防控能力,确保企业风险可防、可控、可承受。
三、审计内容
包括清产核资、经营规范性、经济效益评价、财务收支、生产成本相关内容,其中审计重点以★标注。
(一)清产核资★(以2022年12月31日为基准日)
1.账务清理
对企业的各类银行账户、会计核算科目、各类库存现金和有价证券等基本财务情况进行全面核对和清理,以及对企业的各项内部资金往来进行全面核对和清理,以保证企业账账相符,账证相符,促进企业账务的全面、准确和真实。
2.资产清查
对被审企业的各项资产进行全面的清理、核对和查实。重点为结合账务清理结果盘点实物资产并做好各类应收及预付账款、各项对外投资、账外资产的清理,以及做好企业有关抵押、担保等事项的清理。
3.价值重估
对企业账面价值和实际价值背离较大的主要固定资产和流动资产按照国家规定方法、标准进行重新估价(减值测试)。
(二)经营规范性
1.组织架构与授权审批
管理岗位设置是否合理,职责划分是否明确,是否存在不相容职责岗位未分离情况,重要岗位和关键环节设置是否存在权力制衡。业务环节权限、责任是否明文规定,现有的审批制度是否得到有效执行,是否存在超权限审批、自审自批的不合理情况。
2.风险管控
被审企业是否能识别生产管理、财务管理、物资采购管理、工程管理等重点领域存在的薄弱环节及业务关键点并及时充分的评估相关风险,应对风险。
3.供应商及采购管理★
(1)是否制定了科学的供应商准入退出标准,有无乱作为、无标准引入供应商的现象。是否存在不满足标准的事项利用特殊程序引入供应商的情况,是否定期对供应商进行考核评价,保持供应商名录的动态更新。
(2)采购模式是否合规合法(海外工厂采购模式是否复合当地法律制度要求),采购价格是否合理,有无价格虚高、虚增成本等舞弊行为。
4.订单管理★
订单获取与确认是否经过相应授权与审批,特别对于急单、特殊订单有无安排混乱无序,流程管理不规范的情况。梳理企业现存订单量,评价企业对现有订单的履约执行情况。
5.合同管理
是否有效的执行了现有的合同管理制度。补充协议是否经审批,检查是否建立合同档案(包括合同原件、OA意见、合同审批表、合同附件、招投标文件、比选文件等),是否建立合同台账并设置合同管理员。合同履行是否按照合同条款履行,合同变更是否经过相应审批。
6.制度建设
是否根据业务特点和业务流程,制定风险管理、人力资源管理、反舞弊等内控制度,是否符合国家法律法规,海外公司是否符合所在国的法律法规,各项制度是否得到一贯有效地执行。
7.问题整改
结合前期开展的各项专项审计项目,审查企业对相关问题的整改落实情况,是否存在未整改、整改流于形式等情况。
(三)经济效益评价
1.经营计划执行与效益评价★
被审企业是否完成了年度计划任务,从利润、收入、成本费用等多方面审查计划目标的完成情况,将被审企业单位实际数与预算数、目标数进行比较,总结其成绩并揭示其存在的差距,确定企业预算目标执行力,掌握企业经济效益的实现程度。结合被审企业财务报表,对企业上缴利税总额、资金利润率、营业利润率等相关经济指标进行综合评价,与被审企业不同历史时期经济指标的比较,对存在的差异进行分析,揭示原因。
2.资源产能利用
结合被审企业生产经营情况,分析对人、财、物等资源的调配是否适当,是否存在资源闲置的现象,生产能力是否有效利用。
(四)财务收支
1.财务制度与审批
现有的财务管理制度是否得到有效执行,财务管理流程是否符合规定,审批手续是否完备,重大资金收支是否经财务审核监督。
2.资金活动★
(1)资金活动是否符合法律、法规、规章和制度的要求,检查财务支出有无虚报冒领,有无扩大开支范围,提高开支标准等问题。审查业务接待、差旅费报销等管理办法,是否符合制度规定,特别是三公经费、履职待遇、中介费及佣金支出是否符合制度要求;
(2)各项收入支出是否按“收支两条线”进行统一管理、统一核算,是否真实,有无隐瞒、截留、挪用、拖欠或设置帐外帐、“小金库”等问题;有无虚列支出、违规报销等舞弊问题,支出是否真实并按预算或计划执行,有无超预算、超计划等问题;
(3)波鸿实业及波鸿集团的借款及下拨款的使用是否合规、合法,各类专项资金是否专款专用,核算是否合规,有无挤占、挪用等问题;
(五)生产成本★
1.直接材料成本
(1)验证企业产品直接耗用材料的数量、计价和材料费用分配是否真实、合理。材料费用的分配标准与计算方法是否合理和适当。
(2)直接材料耗用数量的真实性,有无将非生产用材料计入直接材料费用的情况;
(3)分析比较同一产品前后各年度的直接材料成本,审查有无重大波动应查明原因,并分析波动原因;
(4)材料领用发出是否经过适当的人员复核,材料单位成本计价方法是否适当,是否正确及时入账;
2.直接人工成本
(1)审查直接人工成本的计算是否正确,人工费用的分配标准与计算方法是否合理和适当;
(2)比较各年度、各月度人工成本有无较大波动,并分析波动产生原因;
3.制造费用
(1)制造费用的分配是否合理,分配方法是否符合企业自身的生产技术条件,是否体现受益原则,是否在相当时期内保持稳定,有无随意变更的情况;
(2)分配率和分配额的计算是否正确,有无以人为估计数代替分配数的情况。对按预定分配率分配费用的企业还应查明计划与实际差异是否及时调整。
四、项目成果
根据清产核资结果出具清产核资专项审计报告,根据经营管理和效益评价审计结果出具经营管理与效益咨询报告,根据财务支出与生产成本审计结果出具生产经营专项审计报告。具体要求详见附件。
五、资质要求
有效的会计师事务所执业证书。
六、其他要求
要求中标单位在中国境外有分支机构和相应的审计人力资源。
凡有意参加者,请于2023年8月30日前发送已盖章报价单至chenjing@bohonggroup.com.cn。
采购人:四川波鸿实业有限公司
联系人:陈女士 15196234700
2023年8月23日






联系:
邮箱:
地址: